
开关电源是变频器的心脏,担负着其他各部分的电源供给,所以它的正常起振是变频器 动态维修的首要条件。想了解更多工业电路板、电梯电路板、变频器相关知识请关注“从零开始变频器维修”。
图1 起振是否良好?
开关电源的关键在于其是否能在起振点正常起振。该起振点是指,能使开关管 MOSFET 之驱动板 IC Board 正常工作的最低 PN 电压(230VDC)。
测试方法:取下主板左上角保险管,并接上模拟负载电阻板(此板可以自制:在主板的 电源输出端加几个电阻即可,如在 24V——COM 之间加一个 2K/1W 电阻,+5V——GND 之间加一个 1K/1W 电阻和一只 LED 串联,起到电源指示作用。),加电方法见图 8.4.1。
在开关电源输入 P 和公共负端 N 上用调压器加至 230VDC 左右,观察模拟负载板上电 源指示灯是否变亮。
开关电源的良好工作需要加负载,但不能直接加 CPU 板进行测试。加模拟负载的目的 是为了防止如果电源偏高而烧坏 CPU,或者因为 CPU 板的故障而使开关电源起振不良。
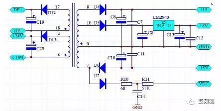
KVF+415GR 开关电源起振点设计值为 230VDC,实际工作中会有偏差,但不会超过 ±30VDC。若超过此范围,长期工作则会损坏电源和其他部件。此部分电路原理图见图 1。
图1开关电源电路原理图
在以往的统计中,开关电源损坏的部件见表2。
图2开关电源易损坏元器件统计表
各个元器件的静态在路检修,详见第七章第二节相关内容;IC Board 的动态检 修详见本章下一节。
若在更换表 2 中大部分元器件后,依然无法起振,则请考虑印制板上等电位点之间 的连线是否连通?用万用表二极管档测量任意两个等电位点之间是否连通,如图 1 中的 A、B、C、D 点。
图3电源幅值是否正常?
表 3各电源幅值范围一览表
注:+3.3V 在 CPU 板上,详见本章第三节相关内容。
在以往的统计中,常出现的是各电源幅值偏高,如果±15V→17V,+24V→+27V,在 测量 R5、R8 阻值正常后,可以对 IC Board 进行维修或更换(详见本章下节)。+5 不准,很 可能是其稳压管 LM2940 的问题。在统计中,此器件不易损坏。 想了解更多工业电路板、电梯电路板、变频器相关知识请关注“从零开始变频器维修”。
变频器各输出电源电路原理图



